Multiband Valve Regenerative Receiver
By Nick Strong, G0CWA

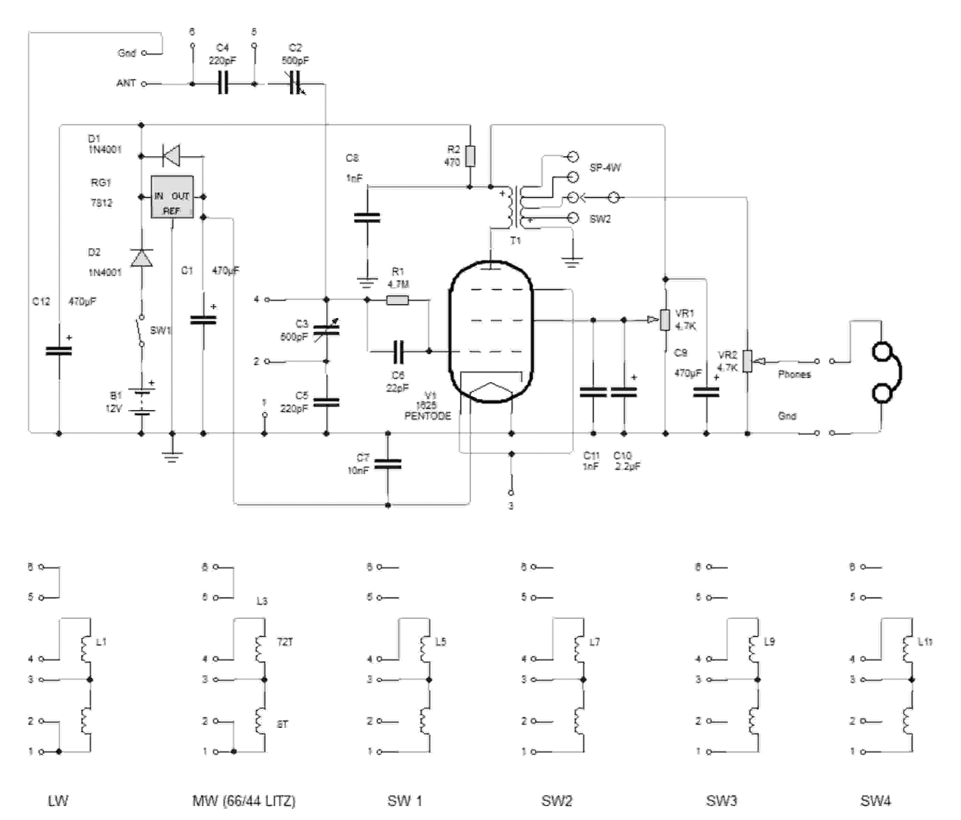
Hi me again Nick G0CWA here is my version of Dave's 1625 “All Wave” Radio with a couple of minor modifications due to component availability in the UK. Unusually I am not going to give any major detail as this is covered by Dave’s text. The modifications I made were:
1. Substitution of the Bogen transformer for a 100V line matching transformer for audio matching.
2. The inclusion of a series capacitor with the main tuning capacitor to reduce the capacitance swing on the SW bands
3. The use of the second gang of the variable capacitor for antenna coupling including a series capacitor for short waves
4. The inclusion of a voltage regulator, a 7812 for the heater supply to protect the rare (in the UK) 1625 valve heaters. Providing a heat sink is used HT voltages of 12 to 20v can be comfortably be used, I used a standard 13.8V radio supply.
5. I Finally my own personal preference with plug in coils was to use cylindrical coils wound with Litz or plain wire as in Daves’ set. The inductance required depends on both coverage required and variable capacitor used. The tapping point w ill be a select on test setting, unless you use Dave's coils, for best results.
The set is a very good performer like Dave's and will easily power both high and low impedance headphones or (on very strong signals) a small loudspeaker. It is an ideal candidate for use with either of my two horn speakers.
Good Building and 73 Nick G0CWA

Multiband Valve Regenerative Receiver Back View

Multiband Valve Regenerative Receiver, Transformer Close Up View

Multiband Valve Regenerative Receiver Plug In Coils





