
Tube Radio Schematic Selector Page
Hi friends.
Recently I added a new section to my crystal radios section, showing only my schematic drawings for the crystal sets that I built. The response was very positive as most people look at the schematic first when they are looking for a project to build.
This is understandable as you can quickly gauge the difficulty of a project by a quick look at the schematic.
Instead of going through scores of my pages looking for the project that is right for you, I have assembled the schematics all on 2 pages! So let's get started.
Enjoy. Dave Schmarder – N2DS
Second Page

Single #30 Tube Regen Radio

Two Tube Regenerative Radio

Single Hybrid Tube Regen Radio

3 Tube All Wave Regen Radio

"Pentaflex" SW

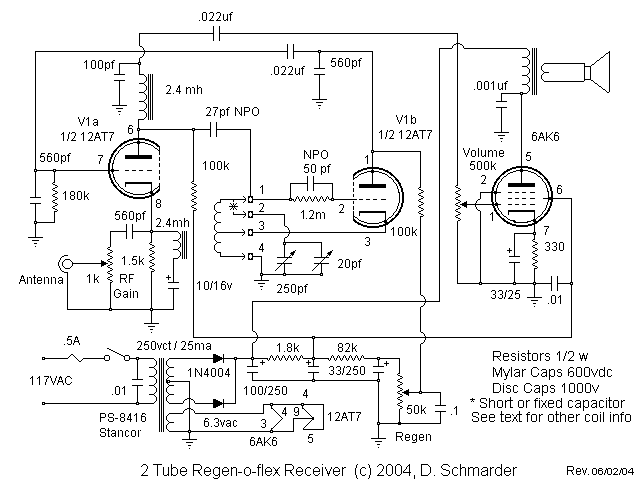
Regen-o-flex Two Tube Regenerative & Reflex Radio

Single Tube DX Radio

Acorn Tube DX Radio

Single Tube Radio Using A Sub Mini Tube

The Eicoflex – Sig Generator to Regen Radio Conversion

Multi-Radio

All Wave 1625

Loop Regenerative Radio

Traditional One Tube Hikers Radio




