The Cat's Whisker Carbon Amplifier

Hi I’m here again (Nick G0CWA) This is getting to be a habit !! Dave stop threatening me with that whip!!!
This is the promised write up for the carbon amplifier version of my crystal radio speaker. It works well but don’t expect hi-fi quality or deafening volume. Saying that, the volume is more than adequate for comfortable listening.
The idea for using a balanced beam amplifier came from H. Peter Freidrichs excellent book “Instruments of Amplification”.
I have included a single switchable transistor pre-amplifier for weaker signals. You can just leave it out, but for the component saving and the added versatility it gives I wouldn’t. The main gain is still provided by the carbon amplifier.
The horn pattern and manufacture is the same as my LM386 version so just make it to the same pattern. This speaker uses the 14 segment version, the LM386 version uses the 16 segment one. They are fully interchangeable so use the one you prefer.
The Beam Amplifier
The theory behind a carbon beam amplifier is straight forward a carbon rod supported on the end of a balanced beam rests lightly on a moving diaphragm and as the diaphragm moves the resistance changes. In doing so, it varies the current flowing through it. Like the transistor it uses a relatively small current to control a larger one.
The beam assembly is balanced by a series of brass weights, two of which can be locked together for the coarse balance and a lighter adjustable one for the fine adjustment (see the pictures).
The carbon rod is held in a simple spring clip of the right size having a load weight next to it. This weight is needed to help reduce the tendancy for the beam to “bounce” on the 2 inch diameter piezo element.
I got my carbon rod from an old D size zinc carbon battery. Its removal is a very messy job and the contents of the battery easily stain most surfaces, so be warned! I don’t want to be named in any divorce cases. After removal hold the rod GENTLY in a pair of pliers and heat to a dull red heat either on the cooker or using a blowlamp this helps to remove any absorbed chemicals.
The next stage is to shape the end of the rod to a domed profile. I put mine in the chuck of a power drill and used fine sand paper. After the dome has been made polish the end by using paper instead of sand paper (this is important to get the best performance of the amplifier). Most of the other variations use a corresponding carbon contact on the moving diaphragm I didn’t find this made any difference, so I didn’t bother.
The final aspect of the beam is the pivots. These are made using three short lengths of threaded rod (M3 or M4) each end section has a small dimple drilled in its end and the centre section has two points one on each end.
The completed assembly is supported in a U shaped bracket as shown in the pictures.
When balanced the beam should be level with the minimum length of carbon possible from the mounting clip to the piezo sounder again to increase efficiency.
The Piezo Sounder
This is mounted on top of the box on a stack of cardboard rings. These allow both “shimming” to raise its height and reduction of any tendency for the piezo cell to also act as a microphone. Glue the piezo to the card rings using a flexible glue, again to enhance its efficiency.
The Electronics
My version of the amplifier was built on a small piece single sided PCB with the copper side instead of providing the component wiring providing a ground plane. The component inter-connections being made using tinned copper wire. This is an unusual approach, the main reason being most of the connections were to ground. My component placement is shown in the pictures. With a bit of thought, no wires need to cross. Just remember to counter sink the holes where component leads do not connect to ground.
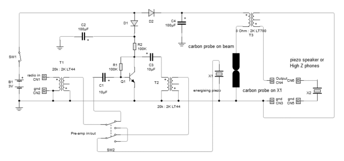
The circuit consists of several main areas and as, can be seen from the circuit diagram, there is nothing special, except a seemingly large number of matching transformers.
The signal path is in from the radio through T1 (an eagle LT44 20k to 2k) interstage transformer and via a switch, SW2, to either the pre amplifier or straight to the energising piezo.
The pre-amplifier is a simple common emitter stage using a reasonably high gain NPN silicon transistor. I used a BC109C as I breed them on the side and had a lot in my component stock. The only point is you may have to play slightly with the value of R1 for best operation of this stage with different transistors. The output of this stage is through another eagle LT44 20k to 2k transformer to SW2.
Both the carbon amplifier and pre-amplifier are fed through a low power Ge diode to help improve isolation of the power supply.
Note DO NOT use Si because of the much higher voltage drop.
The main reason being the carbon amplifier tends to “current dump” and demands small high pulses of power in line with the peak audio levels.
The carbon amplifier is of a standard configuration, the “output “ being fed through the secondary (8 ohm) winding of an eagle LT700 transistor output transformer, the 2k primary being used to drive either the horn speaker or a high impedance set of head phones. It is included for two reasons, impedance matching and elimination of the DC component to the output
Component list:
Eagle LT44 inter-stage transformer (20K to 2K) 2 off Eagle LT700 output transformer (2K to 3 (or 8)) 1 off Battery holder for 2C or 2D cells 1 off Single pole switch 1 off Two pole change over switch 1 off 100 micro F electrolytic caps @ 6V or greater 2 off 10 micro F electrolytic caps @ 6V or greater 2 off BC109C (or equivalent) Si NPN transistor 1 off 1N34A or similar Ge diode 2 off 100k ohm resistor (see text) 2 off 2 inch diameter piezo element 1 off
To summarise, this amplifier will perform reasonably well with any crystal radio giving around 20k input and 2k output impedances and runs on a low voltage 3V. As with all amplifiers of this type it is slightly microphonic . The output quality, tonal quality and gain are highly dependent on the balance point and hence load on the energising piezo.
All the best and 73 from Nick G0CWA







