Tom Boyd's 3 Tube 1941 Design Regen Radio

Background: a few years ago I built a pretty close replica of a 2-tube receiver that was the subject of a Feb. 1941 issue of QST where it was described as a “beginner’s superhet.” It was a modest performer that used a 6K8 converter and a 6C8G dual triode as a regenerative detector and audio amp. Then I read about an improved version by Neil Wiegand W0VLZ in which he added a third tube, a simple crystal filter and a BFO Link.
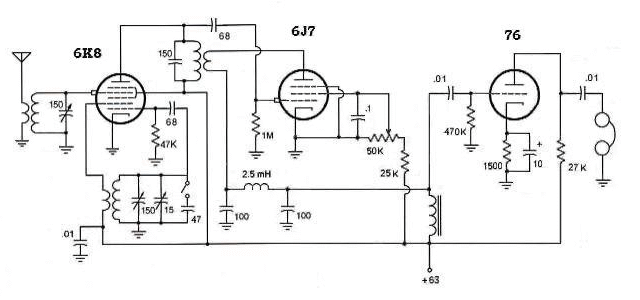
I decided to build my own SWL version based on Neil’s receiver, although I dispensed with the crystal and the BFO. The tank circuit between the 6K8 and the 6J7 is wound with #30 enameled wire on a 3/4” form and is tuned to about 1700 kHz. The 47 pF fixed capacitor in the LO circuit can be switched in and out to change the tuning range, mainly so I can tune down to WWV at 5 mHz. The LO tunes from 6.31 to 9.95 mHz with the 47 pf cap switched in, and 7.05 to 14.23 mHz without it. I wound two antenna coils with the idea of experimenting with tuning on both the low and high side of the LO.
In theory, the receiver should tune from about 4.6 to 15.9 mHz, depending on the combinations just described. I haven’t determined yet whether or not it does; trials are continuing. Image reception is an issue and so I’m using my home-brew antenna tuner with it. For the plate supply I’m using the 67 1/2 v tap on my A-B-C supply. The regeneration control is very smooth and headphone volume is more than adequate.
I’m very pleased with the results—so far, it pulls in almost everything I can hear with my SX-28. This was a rewarding project, especially after the problems I had with the Super Gainer which I could never get to work.





